文档详情

五星级酒店装饰装修施工标准优质

doc
7.9MB
约212页
143
2023-03-15
五星级酒店装饰装修施工标准_第1页
1/212
五星级酒店装饰装修施工标准_第2页
2/212
五星级酒店装饰装修施工标准_第3页
3/212
五星级酒店装饰装修施工标准_第4页
4/212
五星级酒店装饰装修施工标准_第5页
5/212
五星级酒店装饰装修施工标准_第6页
6/212
五星级酒店装饰装修施工标准_第7页
7/212
五星级酒店装饰装修施工标准_第8页
8/212
五星级酒店装饰装修施工标准_第9页
9/212
五星级酒店装饰装修施工标准_第10页
10/212
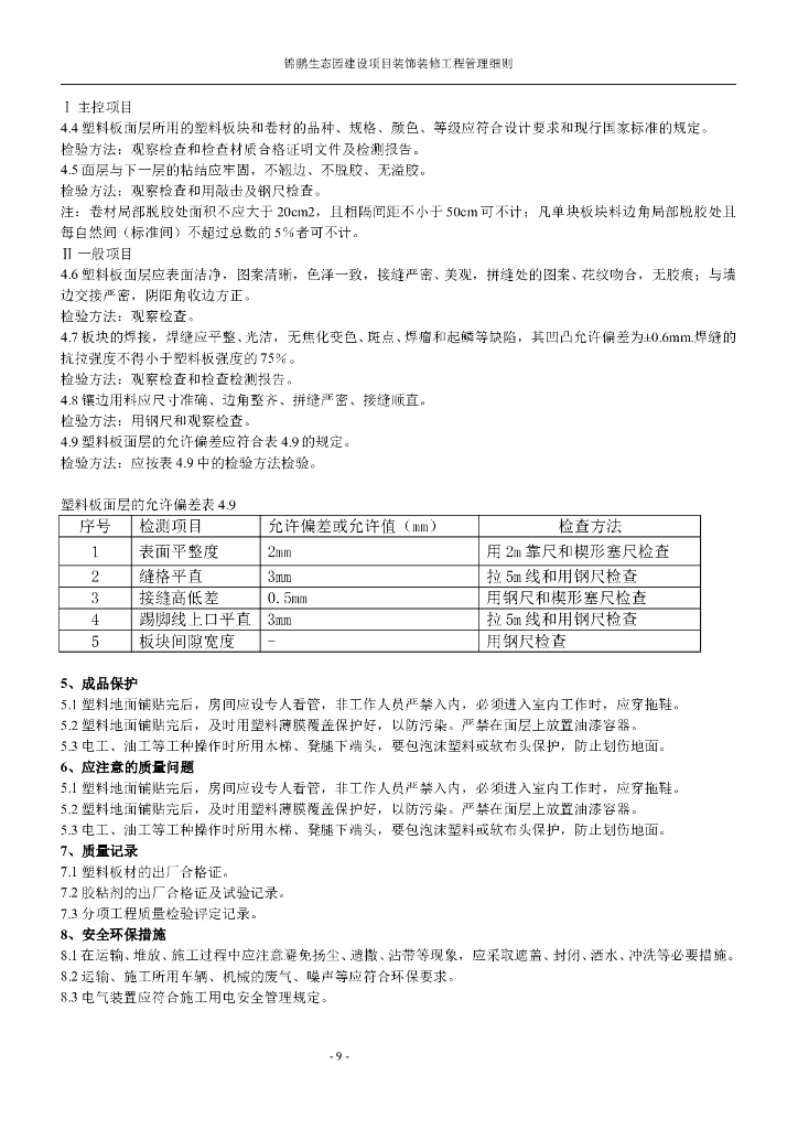
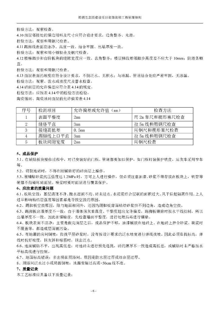
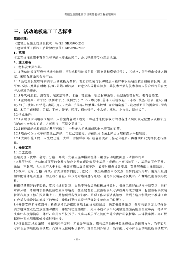
【本资料为五星级酒店装饰装修施工标准,DOC格式,共213张】概述:本细则应用于生态园建设项目装饰装...

✅当您赞助下载文档后,并不意味着购买了版权,不得用于商业用途(直接或间接盈利)。
✅本站所有内容均由热心网友分享,本站不对文档的完整性、正确性做任何保证!文档内容仅供预览参考。

✅十六年老网站,赞助会员全站免币!每天更新!
✅本站已经工信部、公安部备案,真实可信!

1、打开文档需要使用基本的办公软件,如Word、Office、WPS、Pdf、Cad、Rar、Zip等。

2、如遇下载失败、解压失败、文档缺失等问题,请通过【反馈】按钮提交。

下载文档
确认删除?