广碳所将通过《碳中和2021》报告聚焦分析国内各类碳中和'模式的具体实施情况、实施主体、核心要素等,希望能够更好推动科学的碳中和实践。基于不同场景的碳中和模式,本报告根据公开的资料数据分析了202"> 广碳所将通过《碳中和2021》报告聚焦分析国内各类碳中和'模式的具体实施情况、实施主体、核心要素等,希望能够更好推动科学的碳中和实践。基于不同场景的碳中和模式,本报告根据公开的资料数据分析了202..."/>
文档详情

广碳所:碳中和2021优质

pdf
4.19MB
约31页
375
2022-08-30
广碳所:碳中和2021_第1页
1/31
广碳所:碳中和2021_第2页
2/31
广碳所:碳中和2021_第3页
3/31
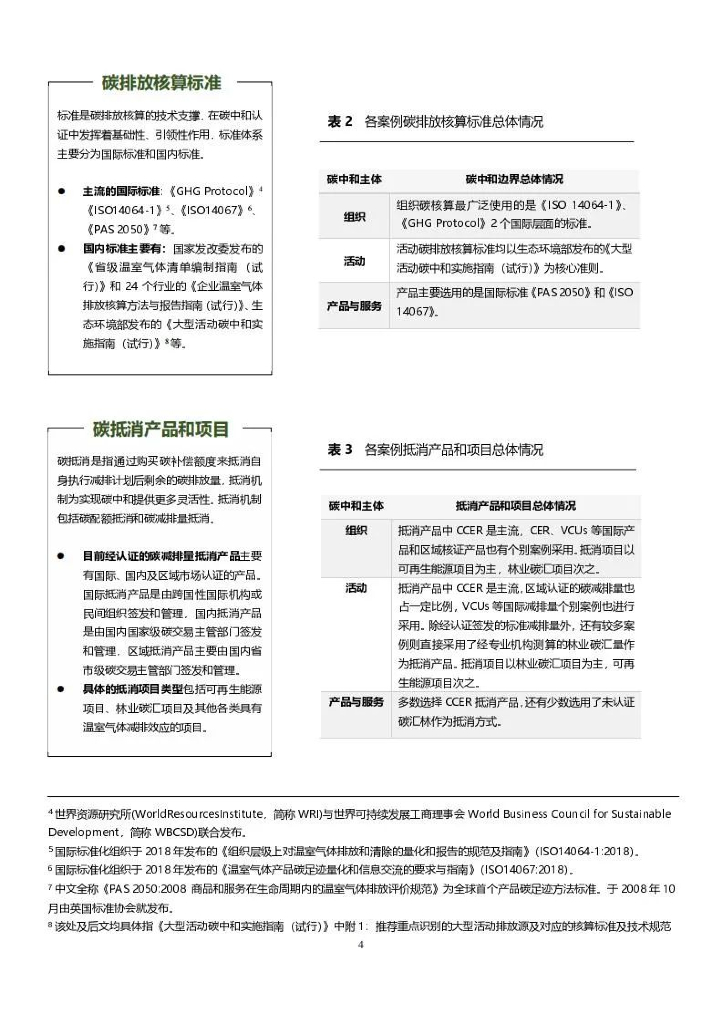
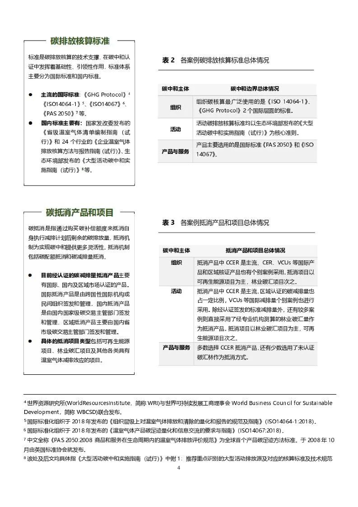
广碳所:碳中和2021_第4页
4/31
广碳所:碳中和2021_第5页
5/31
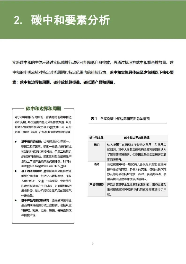
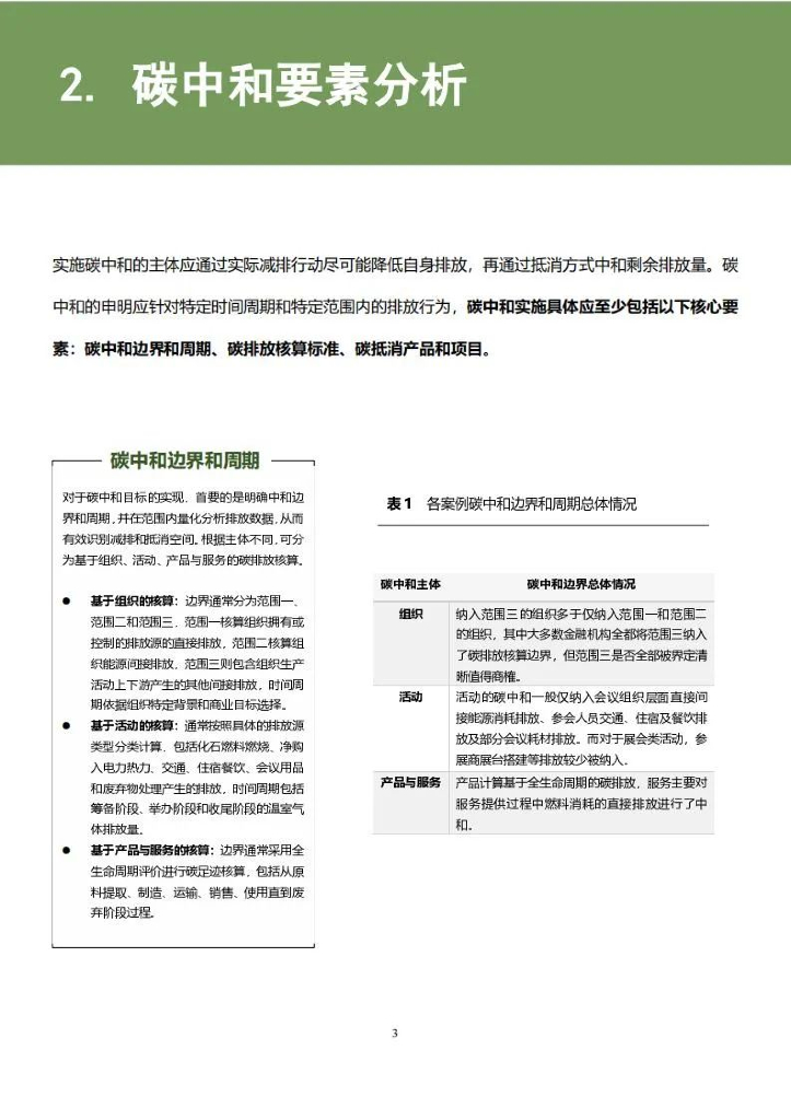
广碳所:碳中和2021_第6页
6/31
广碳所:碳中和2021_第7页
7/31
广碳所:碳中和2021_第8页
8/31
广碳所:碳中和2021_第9页
9/31
广碳所:碳中和2021_第10页
10/31
广碳所将通过《碳中和2021》报告聚焦分析国内各类碳中和'模式的具体实施情况、实施主体、核心...

✅当您赞助下载文档后,并不意味着购买了版权,不得用于商业用途(直接或间接盈利)。
✅本站所有内容均由热心网友分享,本站不对文档的完整性、正确性做任何保证!文档内容仅供预览参考。

✅十六年老网站,赞助会员全站免币!每天更新!
✅本站已经工信部、公安部备案,真实可信!

1、打开文档需要使用基本的办公软件,如Word、Office、WPS、Pdf、Cad、Rar、Zip等。

2、如遇下载失败、解压失败、文档缺失等问题,请通过【反馈】按钮提交。

下载文档
确认删除?