文档详情

投中信息:2024投中统计:4月募投市场双双回暖,人工智能投资占比10%优质

pdf
1.39MB
约17页
177
2024-05-13
投中信息:2024投中统计:4月募投市场双双回暖,人工智能投资占比10%_第1页
1/17
投中信息:2024投中统计:4月募投市场双双回暖,人工智能投资占比10%_第2页
2/17
投中信息:2024投中统计:4月募投市场双双回暖,人工智能投资占比10%_第3页
3/17
投中信息:2024投中统计:4月募投市场双双回暖,人工智能投资占比10%_第4页
4/17
投中信息:2024投中统计:4月募投市场双双回暖,人工智能投资占比10%_第5页
5/17
投中信息:2024投中统计:4月募投市场双双回暖,人工智能投资占比10%_第6页
6/17
投中信息:2024投中统计:4月募投市场双双回暖,人工智能投资占比10%_第7页
7/17
投中信息:2024投中统计:4月募投市场双双回暖,人工智能投资占比10%_第8页
8/17
投中信息:2024投中统计:4月募投市场双双回暖,人工智能投资占比10%_第9页
9/17
投中信息:2024投中统计:4月募投市场双双回暖,人工智能投资占比10%_第10页
10/17
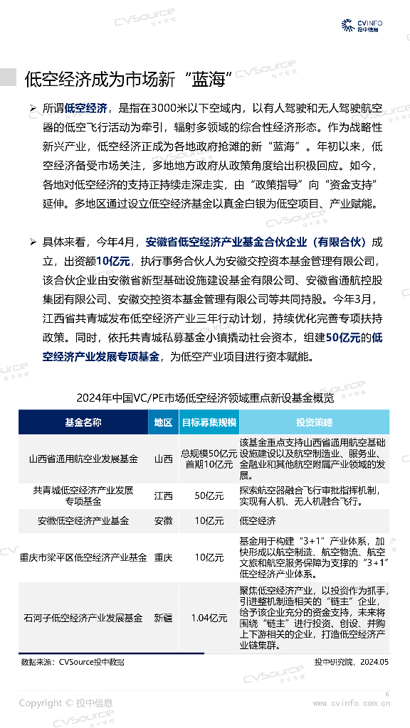
2024年4月,新设基金数量小幅回升,广州、武汉等地基金数量逆势升温;基金投资方向多集中于战略新兴行...

✅当您赞助下载文档后,并不意味着购买了版权,不得用于商业用途(直接或间接盈利)。
✅本站所有内容均由热心网友分享,本站不对文档的完整性、正确性做任何保证!文档内容仅供预览参考。

✅十六年老网站,赞助会员全站免币!每天更新!
✅本站已经工信部、公安部备案,真实可信!

1、打开文档需要使用基本的办公软件,如Word、Office、WPS、Pdf、Cad、Rar、Zip等。

2、如遇下载失败、解压失败、文档缺失等问题,请通过【反馈】按钮提交。

下载文档
确认删除?