文档详情

阿里巴巴&蚂蚁集团:图可视化解决方案:知识图谱优质

pdf
6.49MB
约15页
846
2021-08-25
阿里巴巴&蚂蚁集团:图可视化解决方案:知识图谱_第1页
1/15
阿里巴巴&蚂蚁集团:图可视化解决方案:知识图谱_第2页
2/15
阿里巴巴&蚂蚁集团:图可视化解决方案:知识图谱_第3页
3/15
阿里巴巴&蚂蚁集团:图可视化解决方案:知识图谱_第4页
4/15
阿里巴巴&蚂蚁集团:图可视化解决方案:知识图谱_第5页
5/15
阿里巴巴&蚂蚁集团:图可视化解决方案:知识图谱_第6页
6/15
阿里巴巴&蚂蚁集团:图可视化解决方案:知识图谱_第7页
7/15
阿里巴巴&蚂蚁集团:图可视化解决方案:知识图谱_第8页
8/15
阿里巴巴&蚂蚁集团:图可视化解决方案:知识图谱_第9页
9/15
阿里巴巴&蚂蚁集团:图可视化解决方案:知识图谱_第10页
10/15
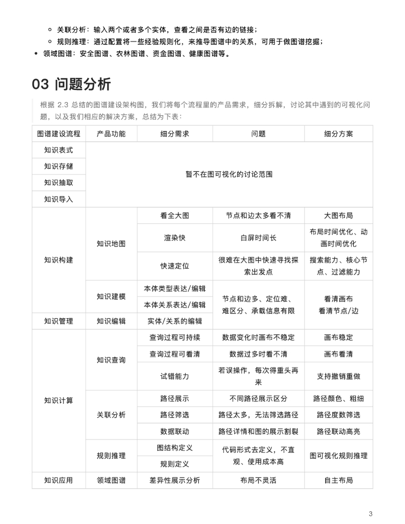
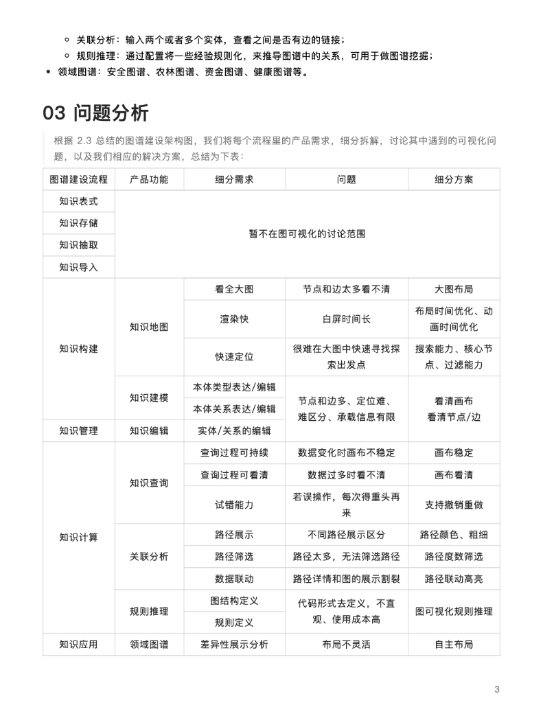
知识图谱是一种揭示类型或实体之间关系的语义网络,其建立的具有语义处理能力与开放互联能力的知识库,可在...

✅当您赞助下载文档后,并不意味着购买了版权,不得用于商业用途(直接或间接盈利)。
✅本站所有内容均由热心网友分享,本站不对文档的完整性、正确性做任何保证!文档内容仅供预览参考。

✅十六年老网站,赞助会员全站免币!每天更新!
✅本站已经工信部、公安部备案,真实可信!

1、打开文档需要使用基本的办公软件,如Word、Office、WPS、Pdf、Cad、Rar、Zip等。

2、如遇下载失败、解压失败、文档缺失等问题,请通过【反馈】按钮提交。

下载文档
确认删除?