文档详情

天风证券:公用事业行业研究周报:什么是碳中和背景下的CCUS?优质

pdf
2.37MB
约20页
72
2021-08-02
天风证券:公用事业行业研究周报:什么是碳中和背景下的CCUS?_第1页
1/20
天风证券:公用事业行业研究周报:什么是碳中和背景下的CCUS?_第2页
2/20
天风证券:公用事业行业研究周报:什么是碳中和背景下的CCUS?_第3页
3/20
天风证券:公用事业行业研究周报:什么是碳中和背景下的CCUS?_第4页
4/20
天风证券:公用事业行业研究周报:什么是碳中和背景下的CCUS?_第5页
5/20
天风证券:公用事业行业研究周报:什么是碳中和背景下的CCUS?_第6页
6/20
天风证券:公用事业行业研究周报:什么是碳中和背景下的CCUS?_第7页
7/20
天风证券:公用事业行业研究周报:什么是碳中和背景下的CCUS?_第8页
8/20
天风证券:公用事业行业研究周报:什么是碳中和背景下的CCUS?_第9页
9/20
天风证券:公用事业行业研究周报:什么是碳中和背景下的CCUS?_第10页
10/20
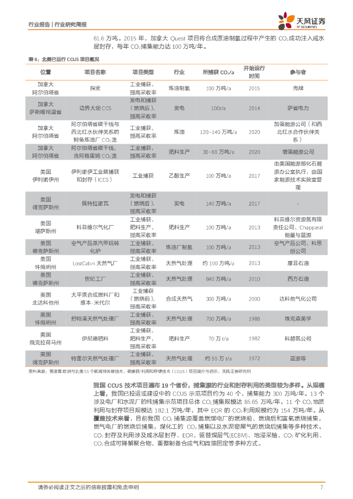
本周专题二氧化碳捕集利用与封存(CCUS)减排潜力大,是实现碳中和目标的重要手段之一。本周我们从现有...

✅当您赞助下载文档后,并不意味着购买了版权,不得用于商业用途(直接或间接盈利)。
✅本站所有内容均由热心网友分享,本站不对文档的完整性、正确性做任何保证!文档内容仅供预览参考。

✅十六年老网站,赞助会员全站免币!每天更新!
✅本站已经工信部、公安部备案,真实可信!

1、打开文档需要使用基本的办公软件,如Word、Office、WPS、Pdf、Cad、Rar、Zip等。

2、如遇下载失败、解压失败、文档缺失等问题,请通过【反馈】按钮提交。

下载文档
确认删除?