文档详情

施耐德电气:物流园区碳中和指南优质

pdf
20.71MB
约51页
594
2022-06-23
施耐德电气:物流园区碳中和指南_第1页
1/51
施耐德电气:物流园区碳中和指南_第2页
2/51
施耐德电气:物流园区碳中和指南_第3页
3/51
施耐德电气:物流园区碳中和指南_第4页
4/51
施耐德电气:物流园区碳中和指南_第5页
5/51
施耐德电气:物流园区碳中和指南_第6页
6/51
施耐德电气:物流园区碳中和指南_第7页
7/51
施耐德电气:物流园区碳中和指南_第8页
8/51
施耐德电气:物流园区碳中和指南_第9页
9/51
施耐德电气:物流园区碳中和指南_第10页
10/51
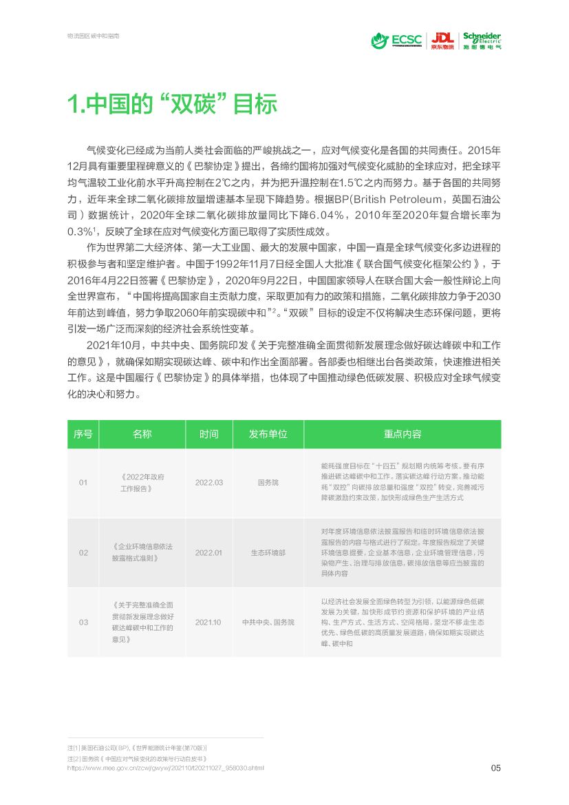
气候变化是当前人类社会面临的严峻挑战之一,实现碳达峰、碳中和的"双碳"目标是中国面向未来的重大战略决...

✅当您赞助下载文档后,并不意味着购买了版权,不得用于商业用途(直接或间接盈利)。
✅本站所有内容均由热心网友分享,本站不对文档的完整性、正确性做任何保证!文档内容仅供预览参考。

✅十六年老网站,赞助会员全站免币!每天更新!
✅本站已经工信部、公安部备案,真实可信!

1、打开文档需要使用基本的办公软件,如Word、Office、WPS、Pdf、Cad、Rar、Zip等。

2、如遇下载失败、解压失败、文档缺失等问题,请通过【反馈】按钮提交。

下载文档
确认删除?