文档详情

36氪研究院:人工智能商业化研究报告(2019)优质

pdf
4.41MB
约90页
381
2020-12-30
36氪研究院:人工智能商业化研究报告(2019)_第1页
1/90
36氪研究院:人工智能商业化研究报告(2019)_第2页
2/90
36氪研究院:人工智能商业化研究报告(2019)_第3页
3/90
36氪研究院:人工智能商业化研究报告(2019)_第4页
4/90
36氪研究院:人工智能商业化研究报告(2019)_第5页
5/90
36氪研究院:人工智能商业化研究报告(2019)_第6页
6/90
36氪研究院:人工智能商业化研究报告(2019)_第7页
7/90
36氪研究院:人工智能商业化研究报告(2019)_第8页
8/90
36氪研究院:人工智能商业化研究报告(2019)_第9页
9/90
36氪研究院:人工智能商业化研究报告(2019)_第10页
10/90
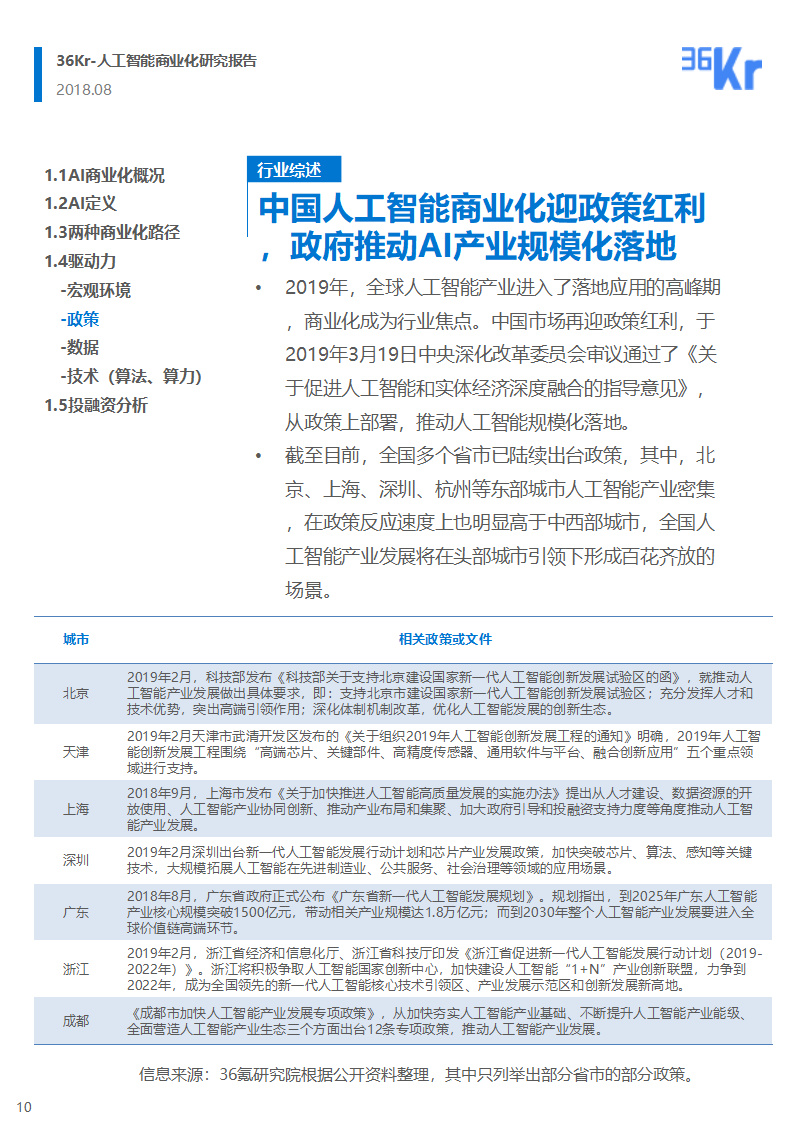
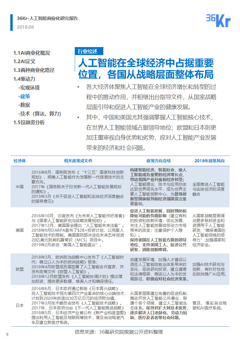
2019年3月19日中央全面深化改革委员会第七次会议中,审议通过了《关于促进人工智能和实体经济深度融...

✅当您赞助下载文档后,并不意味着购买了版权,不得用于商业用途(直接或间接盈利)。
✅本站所有内容均由热心网友分享,本站不对文档的完整性、正确性做任何保证!文档内容仅供预览参考。

✅十六年老网站,赞助会员全站免币!每天更新!
✅本站已经工信部、公安部备案,真实可信!

1、打开文档需要使用基本的办公软件,如Word、Office、WPS、Pdf、Cad、Rar、Zip等。

2、如遇下载失败、解压失败、文档缺失等问题,请通过【反馈】按钮提交。

下载文档
确认删除?