文档详情

重庆市建筑工程施工图消防设计文件技术审查要点(2025年版)优质

doc
48.77KB
约13页
92
2025-06-24
重庆市建筑工程施工图消防设计文件技术审查要点(2025年版)_第1页
1/13
重庆市建筑工程施工图消防设计文件技术审查要点(2025年版)_第2页
2/13
重庆市建筑工程施工图消防设计文件技术审查要点(2025年版)_第3页
3/13
重庆市建筑工程施工图消防设计文件技术审查要点(2025年版)_第4页
4/13
重庆市建筑工程施工图消防设计文件技术审查要点(2025年版)_第5页
5/13
重庆市建筑工程施工图消防设计文件技术审查要点(2025年版)_第6页
6/13
重庆市建筑工程施工图消防设计文件技术审查要点(2025年版)_第7页
7/13
重庆市建筑工程施工图消防设计文件技术审查要点(2025年版)_第8页
8/13
重庆市建筑工程施工图消防设计文件技术审查要点(2025年版)_第9页
9/13
重庆市建筑工程施工图消防设计文件技术审查要点(2025年版)_第10页
10/13
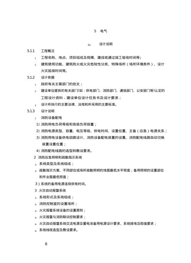
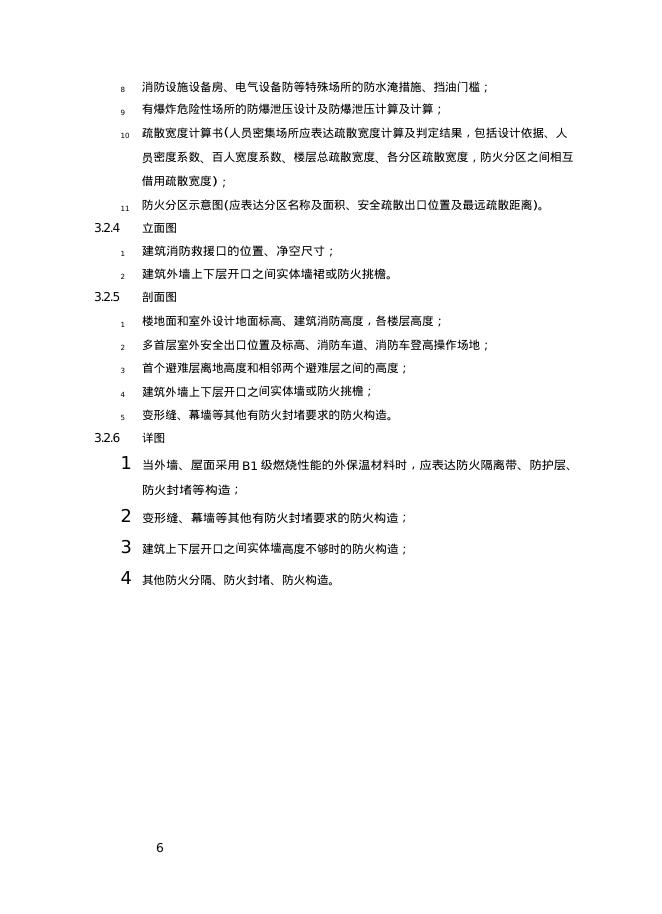
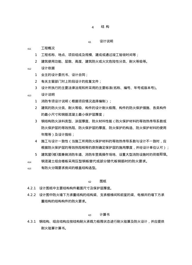
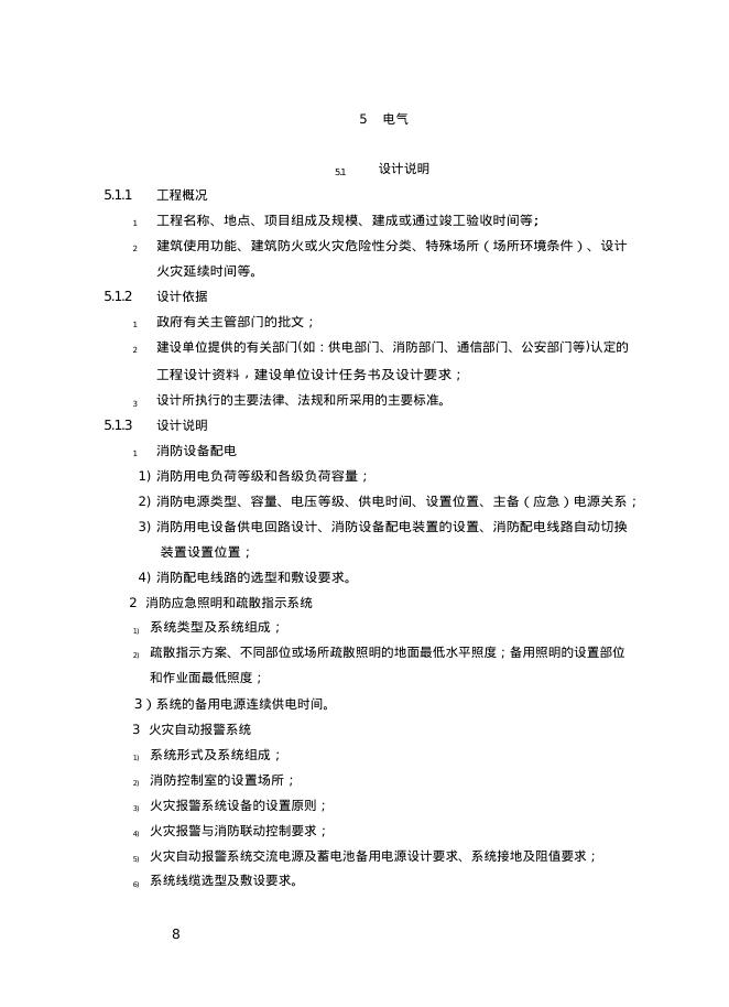
附件2 重庆市建筑工程施工图 消防设计文件技术审查要点 (2025年版) 重庆市住房和城乡建设委员...

✅当您赞助下载文档后,并不意味着购买了版权,不得用于商业用途(直接或间接盈利)。
✅本站所有内容均由热心网友分享,本站不对文档的完整性、正确性做任何保证!文档内容仅供预览参考。

✅十六年老网站,赞助会员全站免币!每天更新!
✅本站已经工信部、公安部备案,真实可信!

1、打开文档需要使用基本的办公软件,如Word、Office、WPS、Pdf、Cad、Rar、Zip等。

2、如遇下载失败、解压失败、文档缺失等问题,请通过【反馈】按钮提交。

下载文档
确认删除?