文档详情

行行查:2023年人工智能机器学习研究报告优质

pdf
4.04MB
约49页
370
2023-06-06
行行查:2023年人工智能机器学习研究报告_第1页
1/49
行行查:2023年人工智能机器学习研究报告_第2页
2/49
行行查:2023年人工智能机器学习研究报告_第3页
3/49
行行查:2023年人工智能机器学习研究报告_第4页
4/49
行行查:2023年人工智能机器学习研究报告_第5页
5/49
行行查:2023年人工智能机器学习研究报告_第6页
6/49
行行查:2023年人工智能机器学习研究报告_第7页
7/49
行行查:2023年人工智能机器学习研究报告_第8页
8/49
行行查:2023年人工智能机器学习研究报告_第9页
9/49
行行查:2023年人工智能机器学习研究报告_第10页
10/49
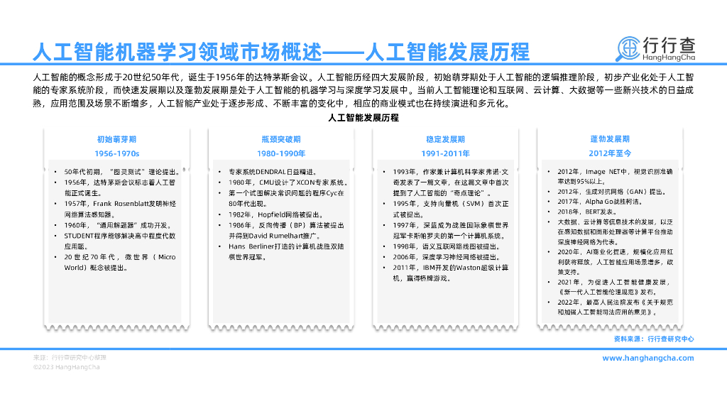
人工智能(AI)是研究、开发用于模拟、延伸和扩展人的智能的理论、方法、技术及应用系统的一门新的技术科...

✅当您赞助下载文档后,并不意味着购买了版权,不得用于商业用途(直接或间接盈利)。
✅本站所有内容均由热心网友分享,本站不对文档的完整性、正确性做任何保证!文档内容仅供预览参考。

✅十六年老网站,赞助会员全站免币!每天更新!
✅本站已经工信部、公安部备案,真实可信!

1、打开文档需要使用基本的办公软件,如Word、Office、WPS、Pdf、Cad、Rar、Zip等。

2、如遇下载失败、解压失败、文档缺失等问题,请通过【反馈】按钮提交。

下载文档
确认删除?