文档详情

浙江大学:盲人视觉辅助的人机交互系统设计(毕业论文)优质

pdf
2.76MB
约56页
841
2021-05-13
浙江大学:盲人视觉辅助的人机交互系统设计(毕业论文)_第1页
1/56
浙江大学:盲人视觉辅助的人机交互系统设计(毕业论文)_第2页
2/56
浙江大学:盲人视觉辅助的人机交互系统设计(毕业论文)_第3页
3/56
浙江大学:盲人视觉辅助的人机交互系统设计(毕业论文)_第4页
4/56
浙江大学:盲人视觉辅助的人机交互系统设计(毕业论文)_第5页
5/56
浙江大学:盲人视觉辅助的人机交互系统设计(毕业论文)_第6页
6/56
浙江大学:盲人视觉辅助的人机交互系统设计(毕业论文)_第7页
7/56
浙江大学:盲人视觉辅助的人机交互系统设计(毕业论文)_第8页
8/56
浙江大学:盲人视觉辅助的人机交互系统设计(毕业论文)_第9页
9/56
浙江大学:盲人视觉辅助的人机交互系统设计(毕业论文)_第10页
10/56
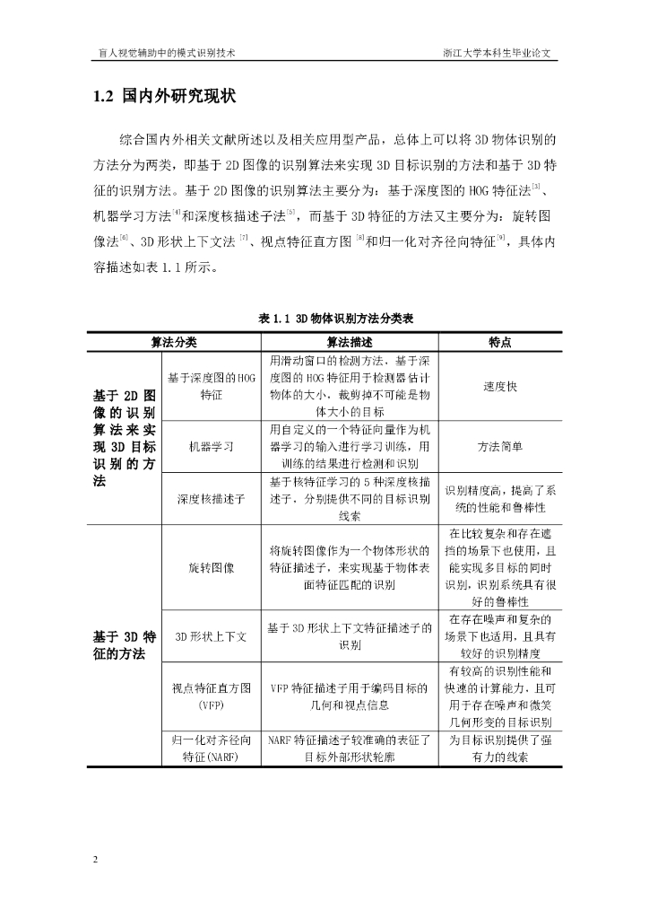
在盲人视觉辅助设备中,交互设备是直接与盲人接触的终端。本论文使用了听 觉和触觉两大感官来辅助盲人感知...

✅当您赞助下载文档后,并不意味着购买了版权,不得用于商业用途(直接或间接盈利)。
✅本站所有内容均由热心网友分享,本站不对文档的完整性、正确性做任何保证!文档内容仅供预览参考。

✅十六年老网站,赞助会员全站免币!每天更新!
✅本站已经工信部、公安部备案,真实可信!

1、打开文档需要使用基本的办公软件,如Word、Office、WPS、Pdf、Cad、Rar、Zip等。

2、如遇下载失败、解压失败、文档缺失等问题,请通过【反馈】按钮提交。

下载文档
确认删除?