文档详情

医院EPC项目设计审查要点提示清单(2021年)优质

pdf
3.63MB
约48页
83
2024-03-30
医院EPC项目设计审查要点提示清单(2021年)_第1页
1/48
医院EPC项目设计审查要点提示清单(2021年)_第2页
2/48
医院EPC项目设计审查要点提示清单(2021年)_第3页
3/48
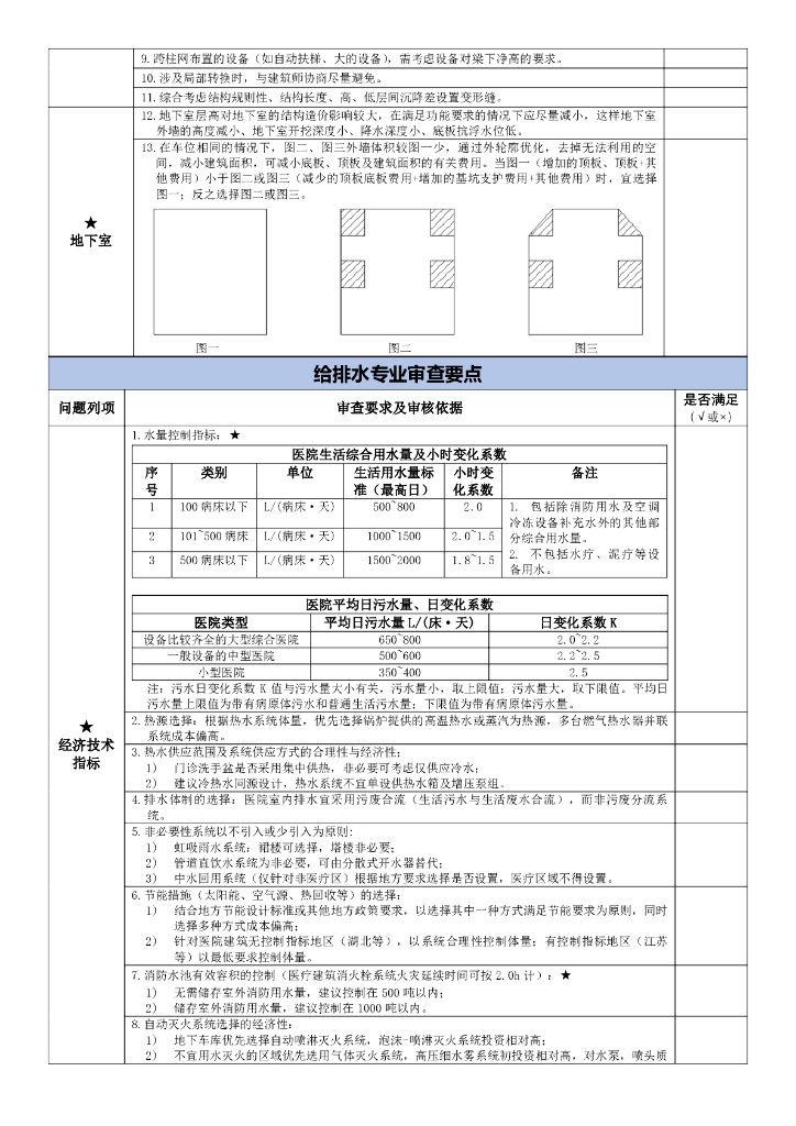
医院EPC项目设计审查要点提示清单(2021年)_第4页
4/48
医院EPC项目设计审查要点提示清单(2021年)_第5页
5/48
医院EPC项目设计审查要点提示清单(2021年)_第6页
6/48
医院EPC项目设计审查要点提示清单(2021年)_第7页
7/48
医院EPC项目设计审查要点提示清单(2021年)_第8页
8/48
医院EPC项目设计审查要点提示清单(2021年)_第9页
9/48
医院EPC项目设计审查要点提示清单(2021年)_第10页
10/48
本资料为医院EPC项目设计审查要点提示清单,PDF格式,共48页,编制于2021年。加强公司医院总承...

✅当您赞助下载文档后,并不意味着购买了版权,不得用于商业用途(直接或间接盈利)。
✅本站所有内容均由热心网友分享,本站不对文档的完整性、正确性做任何保证!文档内容仅供预览参考。

✅十六年老网站,赞助会员全站免币!每天更新!
✅本站已经工信部、公安部备案,真实可信!

1、打开文档需要使用基本的办公软件,如Word、Office、WPS、Pdf、Cad、Rar、Zip等。

2、如遇下载失败、解压失败、文档缺失等问题,请通过【反馈】按钮提交。

下载文档
确认删除?