文档详情

重庆市房屋建筑与装饰工程计价定额2018-建筑工程优质

pdf
636.62KB
约69页
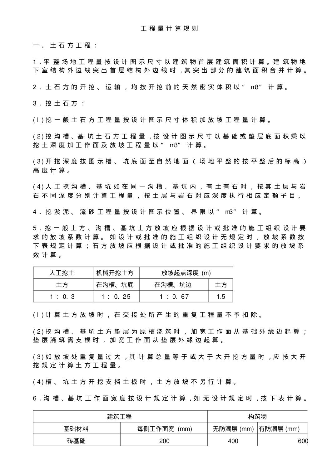
48
2025-07-11
重庆市房屋建筑与装饰工程计价定额2018-建筑工程_第1页
1/69
重庆市房屋建筑与装饰工程计价定额2018-建筑工程_第2页
2/69
重庆市房屋建筑与装饰工程计价定额2018-建筑工程_第3页
3/69
重庆市房屋建筑与装饰工程计价定额2018-建筑工程_第4页
4/69
重庆市房屋建筑与装饰工程计价定额2018-建筑工程_第5页
5/69
重庆市房屋建筑与装饰工程计价定额2018-建筑工程_第6页
6/69
重庆市房屋建筑与装饰工程计价定额2018-建筑工程_第7页
7/69
重庆市房屋建筑与装饰工程计价定额2018-建筑工程_第8页
8/69
重庆市房屋建筑与装饰工程计价定额2018-建筑工程_第9页
9/69
重庆市房屋建筑与装饰工程计价定额2018-建筑工程_第10页
10/69

✅当您赞助下载文档后,并不意味着购买了版权,不得用于商业用途(直接或间接盈利)。
✅本站所有内容均由热心网友分享,本站不对文档的完整性、正确性做任何保证!文档内容仅供预览参考。

✅十六年老网站,赞助会员全站免币!每天更新!
✅本站已经工信部、公安部备案,真实可信!

1、打开文档需要使用基本的办公软件,如Word、Office、WPS、Pdf、Cad、Rar、Zip等。

2、如遇下载失败、解压失败、文档缺失等问题,请通过【反馈】按钮提交。

下载文档
确认删除?