文档详情

垃圾焚烧发电厂突发环境事件应急预案优质

pdf
95.53MB
约142页
126
2024-04-01
垃圾焚烧发电厂突发环境事件应急预案_第1页
1/142
垃圾焚烧发电厂突发环境事件应急预案_第2页
2/142
垃圾焚烧发电厂突发环境事件应急预案_第3页
3/142
垃圾焚烧发电厂突发环境事件应急预案_第4页
4/142
垃圾焚烧发电厂突发环境事件应急预案_第5页
5/142
垃圾焚烧发电厂突发环境事件应急预案_第6页
6/142
垃圾焚烧发电厂突发环境事件应急预案_第7页
7/142
垃圾焚烧发电厂突发环境事件应急预案_第8页
8/142
垃圾焚烧发电厂突发环境事件应急预案_第9页
9/142
垃圾焚烧发电厂突发环境事件应急预案_第10页
10/142
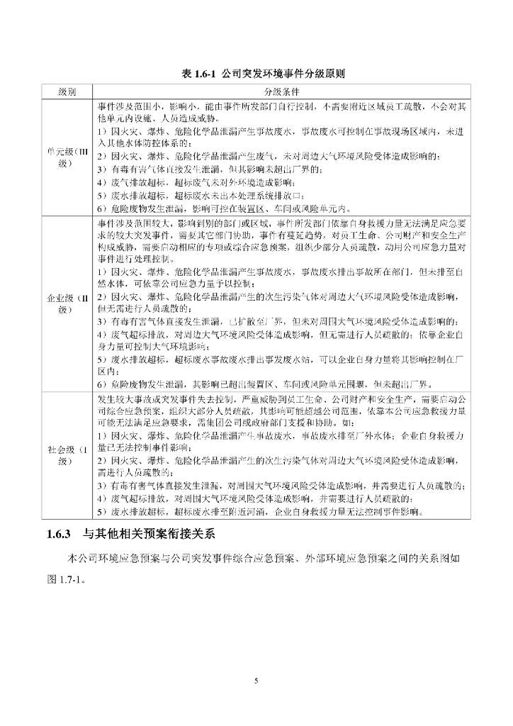
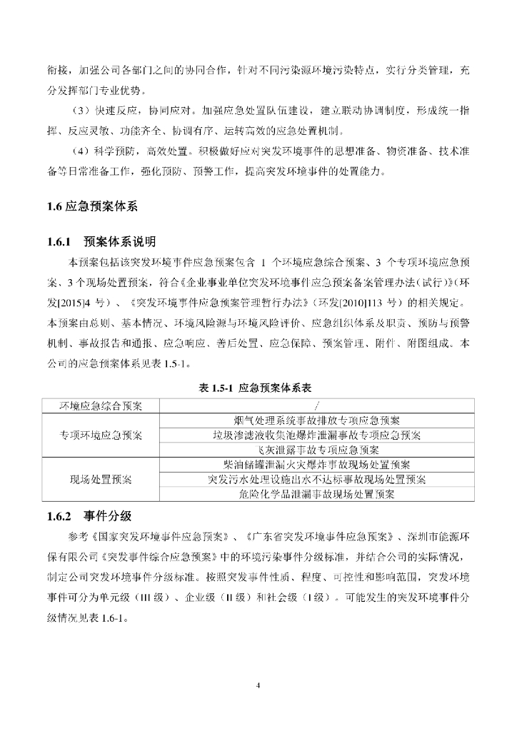
垃圾焚烧发电厂突发环境事件应急预案目录:1. 总则2. 企业基本情况3. 环境风险源与环境分险评价4...

✅当您赞助下载文档后,并不意味着购买了版权,不得用于商业用途(直接或间接盈利)。
✅本站所有内容均由热心网友分享,本站不对文档的完整性、正确性做任何保证!文档内容仅供预览参考。

✅十六年老网站,赞助会员全站免币!每天更新!
✅本站已经工信部、公安部备案,真实可信!

1、打开文档需要使用基本的办公软件,如Word、Office、WPS、Pdf、Cad、Rar、Zip等。

2、如遇下载失败、解压失败、文档缺失等问题,请通过【反馈】按钮提交。

下载文档
确认删除?