文档详情

东吴证券:东吴碳中和系列报告(七):碳如何核算?IPCC方法学与MRV体系优质

pdf
1.58MB
约28页
156
2021-03-30
东吴证券:东吴碳中和系列报告(七):碳如何核算?IPCC方法学与MRV体系_第1页
1/28
东吴证券:东吴碳中和系列报告(七):碳如何核算?IPCC方法学与MRV体系_第2页
2/28
东吴证券:东吴碳中和系列报告(七):碳如何核算?IPCC方法学与MRV体系_第3页
3/28
东吴证券:东吴碳中和系列报告(七):碳如何核算?IPCC方法学与MRV体系_第4页
4/28
东吴证券:东吴碳中和系列报告(七):碳如何核算?IPCC方法学与MRV体系_第5页
5/28
东吴证券:东吴碳中和系列报告(七):碳如何核算?IPCC方法学与MRV体系_第6页
6/28
东吴证券:东吴碳中和系列报告(七):碳如何核算?IPCC方法学与MRV体系_第7页
7/28
东吴证券:东吴碳中和系列报告(七):碳如何核算?IPCC方法学与MRV体系_第8页
8/28
东吴证券:东吴碳中和系列报告(七):碳如何核算?IPCC方法学与MRV体系_第9页
9/28
东吴证券:东吴碳中和系列报告(七):碳如何核算?IPCC方法学与MRV体系_第10页
10/28
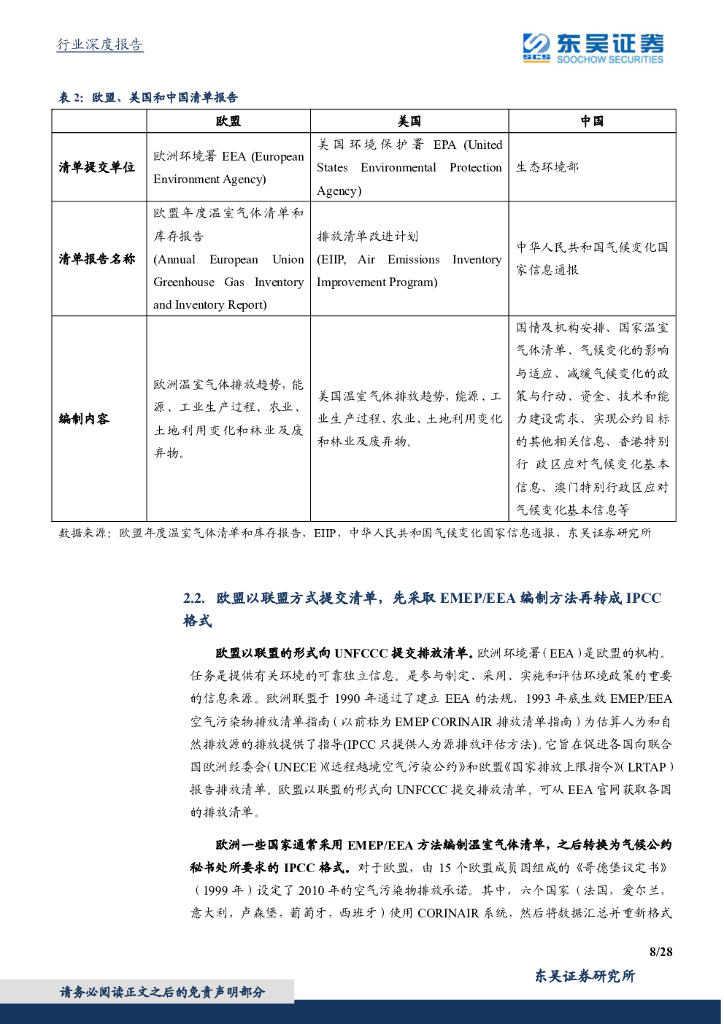
与市场不同的观点之一:碳核算是实现碳达峰与碳中和所有工作的基础。碳核算1)依据来自联合国政府间气候变...

✅当您赞助下载文档后,并不意味着购买了版权,不得用于商业用途(直接或间接盈利)。
✅本站所有内容均由热心网友分享,本站不对文档的完整性、正确性做任何保证!文档内容仅供预览参考。

✅十六年老网站,赞助会员全站免币!每天更新!
✅本站已经工信部、公安部备案,真实可信!

1、打开文档需要使用基本的办公软件,如Word、Office、WPS、Pdf、Cad、Rar、Zip等。

2、如遇下载失败、解压失败、文档缺失等问题,请通过【反馈】按钮提交。

下载文档
确认删除?