文档详情

中国移动:2025年5G地空通信(ATG)航空互联技术体系白皮书1.0优质

pdf
1.27MB
约19页
472
2025-10-15
中国移动:2025年5G地空通信(ATG)航空互联技术体系白皮书1.0_第1页
1/19
中国移动:2025年5G地空通信(ATG)航空互联技术体系白皮书1.0_第2页
2/19
中国移动:2025年5G地空通信(ATG)航空互联技术体系白皮书1.0_第3页
3/19
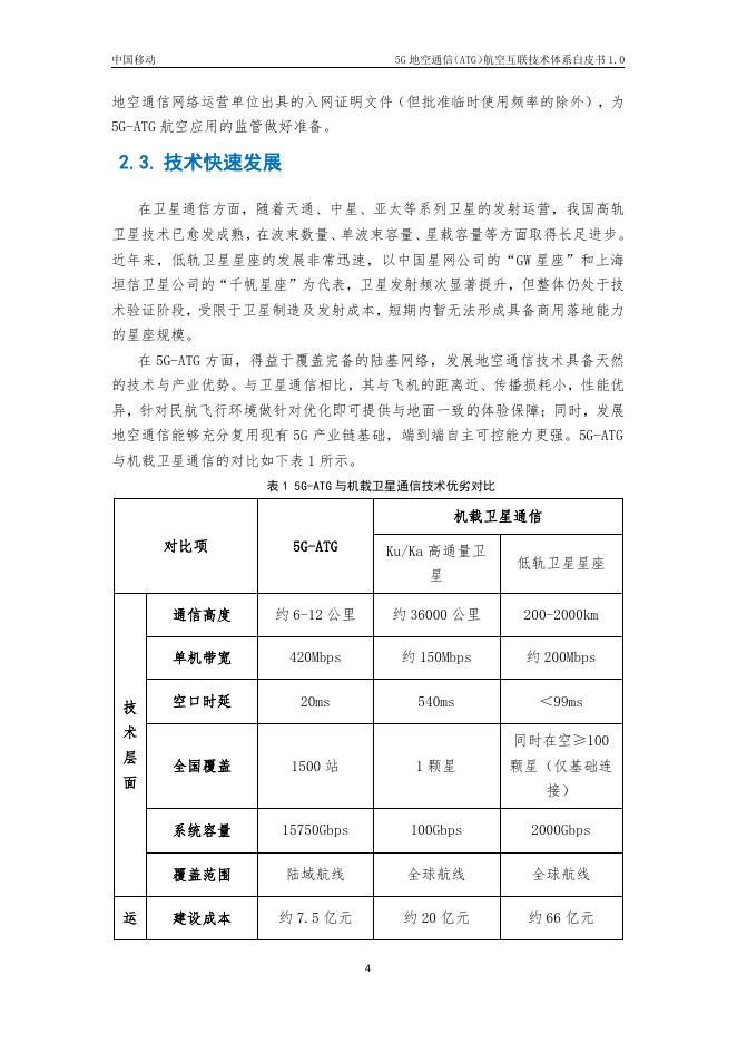
中国移动:2025年5G地空通信(ATG)航空互联技术体系白皮书1.0_第4页
4/19
中国移动:2025年5G地空通信(ATG)航空互联技术体系白皮书1.0_第5页
5/19
中国移动:2025年5G地空通信(ATG)航空互联技术体系白皮书1.0_第6页
6/19
中国移动:2025年5G地空通信(ATG)航空互联技术体系白皮书1.0_第7页
7/19
中国移动:2025年5G地空通信(ATG)航空互联技术体系白皮书1.0_第8页
8/19
中国移动:2025年5G地空通信(ATG)航空互联技术体系白皮书1.0_第9页
9/19
中国移动:2025年5G地空通信(ATG)航空互联技术体系白皮书1.0_第10页
10/19
根据报告的内容,本文主要概括如下:1、航空互联网为民航飞机提供高速稳定的互联网接入服务,提升乘客飞行...

✅当您赞助下载文档后,并不意味着购买了版权,不得用于商业用途(直接或间接盈利)。
✅本站所有内容均由热心网友分享,本站不对文档的完整性、正确性做任何保证!文档内容仅供预览参考。

✅十六年老网站,赞助会员全站免币!每天更新!
✅本站已经工信部、公安部备案,真实可信!

1、打开文档需要使用基本的办公软件,如Word、Office、WPS、Pdf、Cad、Rar、Zip等。

2、如遇下载失败、解压失败、文档缺失等问题,请通过【反馈】按钮提交。

下载文档
确认删除?