文档详情

智慧水利-都江堰灌区“十四五” 续建配套与现代化改造工程施工第三标段(都江堰灌区水利信息化建设其他项目)招标文件优质

pdf
4.24MB
约166页
110
2024-04-08
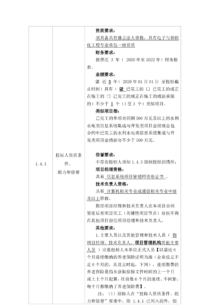
智慧水利-都江堰灌区“十四五” 续建配套与现代化改造工程施工第三标段(都江堰灌区水利信息化建设其他项目)招标文件_第1页
1/166
智慧水利-都江堰灌区“十四五” 续建配套与现代化改造工程施工第三标段(都江堰灌区水利信息化建设其他项目)招标文件_第2页
2/166
智慧水利-都江堰灌区“十四五” 续建配套与现代化改造工程施工第三标段(都江堰灌区水利信息化建设其他项目)招标文件_第3页
3/166
智慧水利-都江堰灌区“十四五” 续建配套与现代化改造工程施工第三标段(都江堰灌区水利信息化建设其他项目)招标文件_第4页
4/166
智慧水利-都江堰灌区“十四五” 续建配套与现代化改造工程施工第三标段(都江堰灌区水利信息化建设其他项目)招标文件_第5页
5/166
智慧水利-都江堰灌区“十四五” 续建配套与现代化改造工程施工第三标段(都江堰灌区水利信息化建设其他项目)招标文件_第6页
6/166
智慧水利-都江堰灌区“十四五” 续建配套与现代化改造工程施工第三标段(都江堰灌区水利信息化建设其他项目)招标文件_第7页
7/166
智慧水利-都江堰灌区“十四五” 续建配套与现代化改造工程施工第三标段(都江堰灌区水利信息化建设其他项目)招标文件_第8页
8/166
智慧水利-都江堰灌区“十四五” 续建配套与现代化改造工程施工第三标段(都江堰灌区水利信息化建设其他项目)招标文件_第9页
9/166
智慧水利-都江堰灌区“十四五” 续建配套与现代化改造工程施工第三标段(都江堰灌区水利信息化建设其他项目)招标文件_第10页
10/166

✅当您赞助下载文档后,并不意味着购买了版权,不得用于商业用途(直接或间接盈利)。
✅本站所有内容均由热心网友分享,本站不对文档的完整性、正确性做任何保证!文档内容仅供预览参考。

✅十六年老网站,赞助会员全站免币!每天更新!
✅本站已经工信部、公安部备案,真实可信!

1、打开文档需要使用基本的办公软件,如Word、Office、WPS、Pdf、Cad、Rar、Zip等。

2、如遇下载失败、解压失败、文档缺失等问题,请通过【反馈】按钮提交。

下载文档
确认删除?