文档详情

中国汽车工程学会:汽车智能座舱分级与综合评价白皮书优质

pdf
1.04MB
约33页
858
2023-05-19
中国汽车工程学会:汽车智能座舱分级与综合评价白皮书_第1页
1/33
中国汽车工程学会:汽车智能座舱分级与综合评价白皮书_第2页
2/33
中国汽车工程学会:汽车智能座舱分级与综合评价白皮书_第3页
3/33
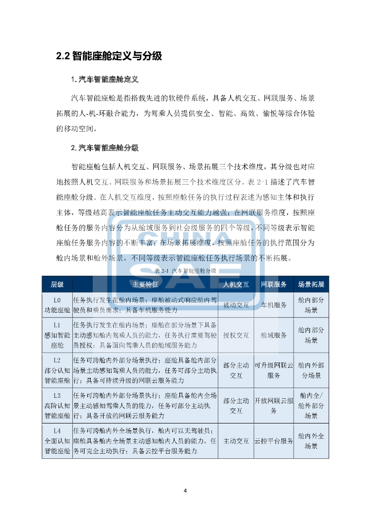
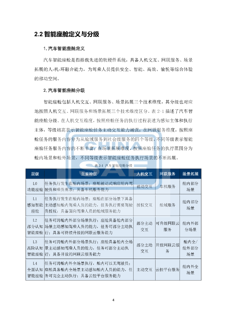
中国汽车工程学会:汽车智能座舱分级与综合评价白皮书_第4页
4/33
中国汽车工程学会:汽车智能座舱分级与综合评价白皮书_第5页
5/33
中国汽车工程学会:汽车智能座舱分级与综合评价白皮书_第6页
6/33
中国汽车工程学会:汽车智能座舱分级与综合评价白皮书_第7页
7/33
中国汽车工程学会:汽车智能座舱分级与综合评价白皮书_第8页
8/33
中国汽车工程学会:汽车智能座舱分级与综合评价白皮书_第9页
9/33
中国汽车工程学会:汽车智能座舱分级与综合评价白皮书_第10页
10/33
2023年5月17日,由中国汽车工程学会联合行业专业力量编制的《汽车智能座舱分级与综合评价白皮书》(...

✅当您赞助下载文档后,并不意味着购买了版权,不得用于商业用途(直接或间接盈利)。
✅本站所有内容均由热心网友分享,本站不对文档的完整性、正确性做任何保证!文档内容仅供预览参考。

✅十六年老网站,赞助会员全站免币!每天更新!
✅本站已经工信部、公安部备案,真实可信!

1、打开文档需要使用基本的办公软件,如Word、Office、WPS、Pdf、Cad、Rar、Zip等。

2、如遇下载失败、解压失败、文档缺失等问题,请通过【反馈】按钮提交。

下载文档
确认删除?