文档详情

中移智库:国际领先运营商碳中和路径分析总结优质

pdf
928KB
约14页
337
2021-11-03
中移智库:国际领先运营商碳中和路径分析总结_第1页
1/14
中移智库:国际领先运营商碳中和路径分析总结_第2页
2/14
中移智库:国际领先运营商碳中和路径分析总结_第3页
3/14
中移智库:国际领先运营商碳中和路径分析总结_第4页
4/14
中移智库:国际领先运营商碳中和路径分析总结_第5页
5/14
中移智库:国际领先运营商碳中和路径分析总结_第6页
6/14
中移智库:国际领先运营商碳中和路径分析总结_第7页
7/14
中移智库:国际领先运营商碳中和路径分析总结_第8页
8/14
中移智库:国际领先运营商碳中和路径分析总结_第9页
9/14
中移智库:国际领先运营商碳中和路径分析总结_第10页
10/14
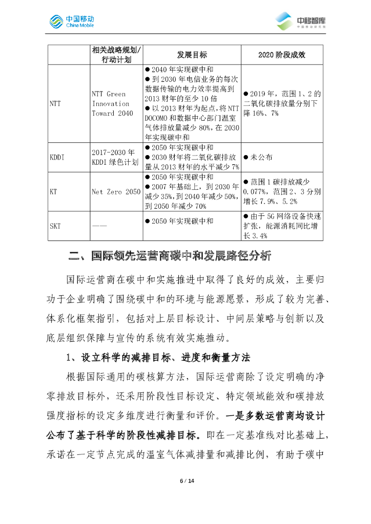
基于对 11 家国际领先运营商绿色生态构建发展目标和实施 举措的梳理,本文梳理总结了全球电信运营商碳...

✅当您赞助下载文档后,并不意味着购买了版权,不得用于商业用途(直接或间接盈利)。
✅本站所有内容均由热心网友分享,本站不对文档的完整性、正确性做任何保证!文档内容仅供预览参考。

✅十六年老网站,赞助会员全站免币!每天更新!
✅本站已经工信部、公安部备案,真实可信!

1、打开文档需要使用基本的办公软件,如Word、Office、WPS、Pdf、Cad、Rar、Zip等。

2、如遇下载失败、解压失败、文档缺失等问题,请通过【反馈】按钮提交。

下载文档
确认删除?