文档详情

蛋壳研究院:2021医疗人工智能行业报告优质

pdf
15.79MB
约62页
600
2021-09-27
蛋壳研究院:2021医疗人工智能行业报告_第1页
1/62
蛋壳研究院:2021医疗人工智能行业报告_第2页
2/62
蛋壳研究院:2021医疗人工智能行业报告_第3页
3/62
蛋壳研究院:2021医疗人工智能行业报告_第4页
4/62
蛋壳研究院:2021医疗人工智能行业报告_第5页
5/62
蛋壳研究院:2021医疗人工智能行业报告_第6页
6/62
蛋壳研究院:2021医疗人工智能行业报告_第7页
7/62
蛋壳研究院:2021医疗人工智能行业报告_第8页
8/62
蛋壳研究院:2021医疗人工智能行业报告_第9页
9/62
蛋壳研究院:2021医疗人工智能行业报告_第10页
10/62
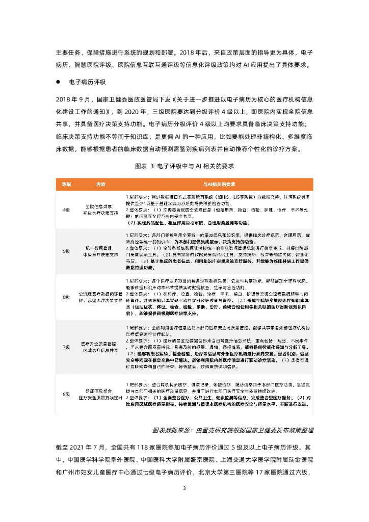
通常而言,医疗AI常利用深度学习处理两类数据,一类是以电子病历、处方等为主的文本类数据,一类是以心电...

✅当您赞助下载文档后,并不意味着购买了版权,不得用于商业用途(直接或间接盈利)。
✅本站所有内容均由热心网友分享,本站不对文档的完整性、正确性做任何保证!文档内容仅供预览参考。

✅十六年老网站,赞助会员全站免币!每天更新!
✅本站已经工信部、公安部备案,真实可信!

1、打开文档需要使用基本的办公软件,如Word、Office、WPS、Pdf、Cad、Rar、Zip等。

2、如遇下载失败、解压失败、文档缺失等问题,请通过【反馈】按钮提交。

下载文档
确认删除?