文档详情

毕马威:2023智能座舱白皮书——聚焦电动化下半场优质

pdf
6.28MB
约47页
433
2023-04-27
毕马威:2023智能座舱白皮书——聚焦电动化下半场_第1页
1/47
毕马威:2023智能座舱白皮书——聚焦电动化下半场_第2页
2/47
毕马威:2023智能座舱白皮书——聚焦电动化下半场_第3页
3/47
毕马威:2023智能座舱白皮书——聚焦电动化下半场_第4页
4/47
毕马威:2023智能座舱白皮书——聚焦电动化下半场_第5页
5/47
毕马威:2023智能座舱白皮书——聚焦电动化下半场_第6页
6/47
毕马威:2023智能座舱白皮书——聚焦电动化下半场_第7页
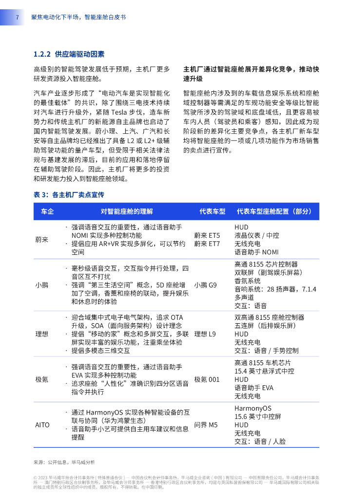
7/47
毕马威:2023智能座舱白皮书——聚焦电动化下半场_第8页
8/47
毕马威:2023智能座舱白皮书——聚焦电动化下半场_第9页
9/47
毕马威:2023智能座舱白皮书——聚焦电动化下半场_第10页
10/47
汽车电动化的发展奠定了硬件基础,而接下来的软件定义汽车将是市场竞争的核心。驾驶智能座舱领域将是汽车市...

✅当您赞助下载文档后,并不意味着购买了版权,不得用于商业用途(直接或间接盈利)。
✅本站所有内容均由热心网友分享,本站不对文档的完整性、正确性做任何保证!文档内容仅供预览参考。

✅十六年老网站,赞助会员全站免币!每天更新!
✅本站已经工信部、公安部备案,真实可信!

1、打开文档需要使用基本的办公软件,如Word、Office、WPS、Pdf、Cad、Rar、Zip等。

2、如遇下载失败、解压失败、文档缺失等问题,请通过【反馈】按钮提交。

下载文档
确认删除?