文档详情

大公国际资信评估有限公司:2025年“十五五”规划驱动分级诊疗深化,引领体外诊断行业价值重塑报告优质

pdf
747.74KB
约7页
14
2025-12-19
大公国际资信评估有限公司:2025年“十五五”规划驱动分级诊疗深化,引领体外诊断行业价值重塑报告_第1页
1/7
大公国际资信评估有限公司:2025年“十五五”规划驱动分级诊疗深化,引领体外诊断行业价值重塑报告_第2页
2/7
大公国际资信评估有限公司:2025年“十五五”规划驱动分级诊疗深化,引领体外诊断行业价值重塑报告_第3页
3/7
大公国际资信评估有限公司:2025年“十五五”规划驱动分级诊疗深化,引领体外诊断行业价值重塑报告_第4页
4/7
大公国际资信评估有限公司:2025年“十五五”规划驱动分级诊疗深化,引领体外诊断行业价值重塑报告_第5页
5/7
大公国际资信评估有限公司:2025年“十五五”规划驱动分级诊疗深化,引领体外诊断行业价值重塑报告_第6页
6/7
大公国际资信评估有限公司:2025年“十五五”规划驱动分级诊疗深化,引领体外诊断行业价值重塑报告_第7页
7/7
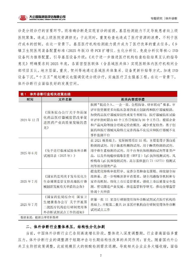
“十五五”规划建议再次强调促进分级诊疗。分级诊疗背景下,基层医疗机构检测能力提升成为了医疗改革的重点...

✅当您赞助下载文档后,并不意味着购买了版权,不得用于商业用途(直接或间接盈利)。
✅本站所有内容均由热心网友分享,本站不对文档的完整性、正确性做任何保证!文档内容仅供预览参考。

✅十六年老网站,赞助会员全站免币!每天更新!
✅本站已经工信部、公安部备案,真实可信!

1、打开文档需要使用基本的办公软件,如Word、Office、WPS、Pdf、Cad、Rar、Zip等。

2、如遇下载失败、解压失败、文档缺失等问题,请通过【反馈】按钮提交。

下载文档
确认删除?