文档详情

某广播电视中心综合楼技术标优质

doc
6.28MB
约93页
68
2023-10-04
某广播电视中心综合楼技术标_第1页
1/93
某广播电视中心综合楼技术标_第2页
2/93
某广播电视中心综合楼技术标_第3页
3/93
某广播电视中心综合楼技术标_第4页
4/93
某广播电视中心综合楼技术标_第5页
5/93
某广播电视中心综合楼技术标_第6页
6/93
某广播电视中心综合楼技术标_第7页
7/93
某广播电视中心综合楼技术标_第8页
8/93
某广播电视中心综合楼技术标_第9页
9/93
某广播电视中心综合楼技术标_第10页
10/93
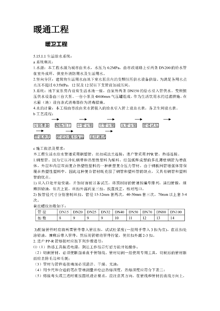
目录第一章 暖通工程第1节 暖卫工程第2节 通风空调及防排烟系统1、 系统概况2、 工艺流程3、 系...

✅当您赞助下载文档后,并不意味着购买了版权,不得用于商业用途(直接或间接盈利)。
✅本站所有内容均由热心网友分享,本站不对文档的完整性、正确性做任何保证!文档内容仅供预览参考。

✅十六年老网站,赞助会员全站免币!每天更新!
✅本站已经工信部、公安部备案,真实可信!

1、打开文档需要使用基本的办公软件,如Word、Office、WPS、Pdf、Cad、Rar、Zip等。

2、如遇下载失败、解压失败、文档缺失等问题,请通过【反馈】按钮提交。

下载文档
确认删除?