文档详情

苏州科技大学:城镇污水处理厂碳中和技术及案例优质

pdf
1.23MB
约13页
324
2022-07-11
苏州科技大学:城镇污水处理厂碳中和技术及案例_第1页
1/13
苏州科技大学:城镇污水处理厂碳中和技术及案例_第2页
2/13
苏州科技大学:城镇污水处理厂碳中和技术及案例_第3页
3/13
苏州科技大学:城镇污水处理厂碳中和技术及案例_第4页
4/13
苏州科技大学:城镇污水处理厂碳中和技术及案例_第5页
5/13
苏州科技大学:城镇污水处理厂碳中和技术及案例_第6页
6/13
苏州科技大学:城镇污水处理厂碳中和技术及案例_第7页
7/13
苏州科技大学:城镇污水处理厂碳中和技术及案例_第8页
8/13
苏州科技大学:城镇污水处理厂碳中和技术及案例_第9页
9/13
苏州科技大学:城镇污水处理厂碳中和技术及案例_第10页
10/13
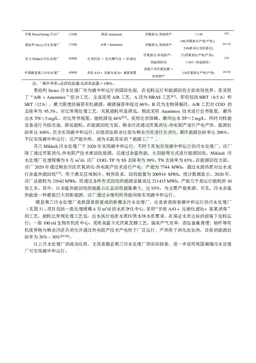
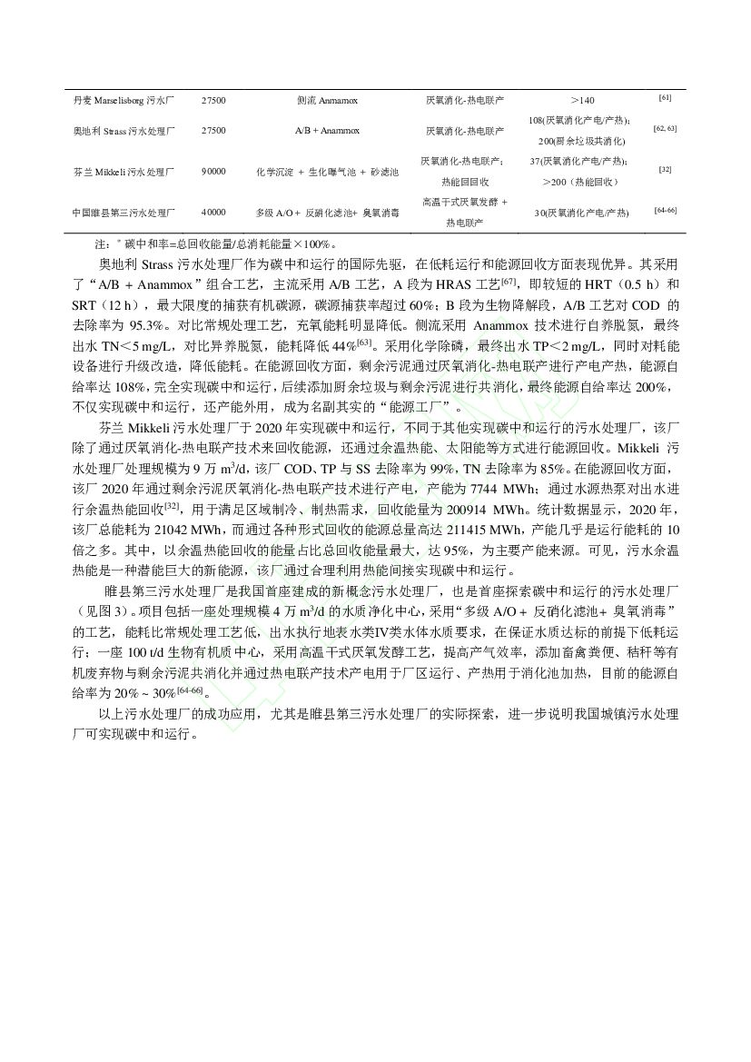
污水是资源与能源的载体,蕴含着极大的化学能和热能,传统污水处理过程以能消能,处理过程能耗高 且释放温...

✅当您赞助下载文档后,并不意味着购买了版权,不得用于商业用途(直接或间接盈利)。
✅本站所有内容均由热心网友分享,本站不对文档的完整性、正确性做任何保证!文档内容仅供预览参考。

✅十六年老网站,赞助会员全站免币!每天更新!
✅本站已经工信部、公安部备案,真实可信!

1、打开文档需要使用基本的办公软件,如Word、Office、WPS、Pdf、Cad、Rar、Zip等。

2、如遇下载失败、解压失败、文档缺失等问题,请通过【反馈】按钮提交。

下载文档
确认删除?